ООО «Гарант-Мебель»
Сайт проекта: http://garant-mebel.su/
Платформа: Конструктор сайтов Tobiz
Цель проекта: Создать современный, удобный и продающий сайт-витрину, который повысит узнаваемость бренда и увеличит количество заявок от потенциальных клиентов.
Компания «Гарант-Мебель» специализируется на производстве и продаже корпусной мебели на заказ (кухни, шкафы-купе, гарнитуры для гостиных и спален). До запуска нового сайта компания существовала в основном за счет сарафанного радио и локальной рекламы.
Основные проблемы старого подхода:
Цели нового сайта:
Анализ аудитории: Определены ключевые сегменты — семьи, планирующие ремонт, владельцы новой недвижимости, люди, желающие обновить интерьер.
Прототипирование: Разработана примерная структура сайта (карта сайта):
Сайт проекта: http://garant-mebel.su/

Сайт был запущен в запланированные сроки. По итогам первого месяца работы были зафиксированы следующие результаты:

Почему именно Tobiz? Ключевые преимущества для клиента:
- Скорость и стоимость: Разработка на конструкторе заняла значительно меньше времени и средств, чем создание сайта "с нуля" на CMS.
- Гибкость: Несмотря на то, что это конструктор, Tobiz предоставил достаточно инструментов для создания уникального дизайна, а не шаблонной "визитки".
- Все в одном месте: Хостинг, домен, SSL-сертификат, редактор — все предоставляет платформа, что избавило клиента от технических сложностей.
- Техподдержка: Возможность оперативно решать вопросы через техподдержку Tobiz.
Проект по созданию сайта для «Гарант-Мебель» на платформе Tobiz успешно решил поставленные бизнес-задачи. Сайт стал эффективным инструментом маркетинга и продаж, позволив компании вывести свой бизнес на новый уровень и конкурировать в digital-пространстве.
После запуска сайта основной задачей стал поток клиентов. Было решено запустить контекстную рекламу с фокусом на Яндекс.Директ, так как аудитория компании — люди в активном поиске мебели на заказ, часто используют Яндекс.
Риски ниши - высокая стоимость клика в нише "мебель на заказ" и нецелевые звонки (люди, которые хотят просто "посмотреть" или купить готовую мебель, а не на заказ).
Яндекс.Метрика: На все кнопки "Заказать замер" и на страницу "Спасибо" после отправки формы были установлены цели. Это позволило нам видеть в отчетах Директа не просто переходы, а реальные конверсии.
Коллтрекинг: На номер телефона на сайте был установлен отслеживаемый номер, чтобы понимать, какие ключевые слова приводят к звонкам.
Создано 3 отдельные кампании: под каждую крупную категорию: "Кухни", "Шкафы-купе", "Гостиные/Спальни". Это позволило контролировать бюджет и эффективность по каждому направлению.
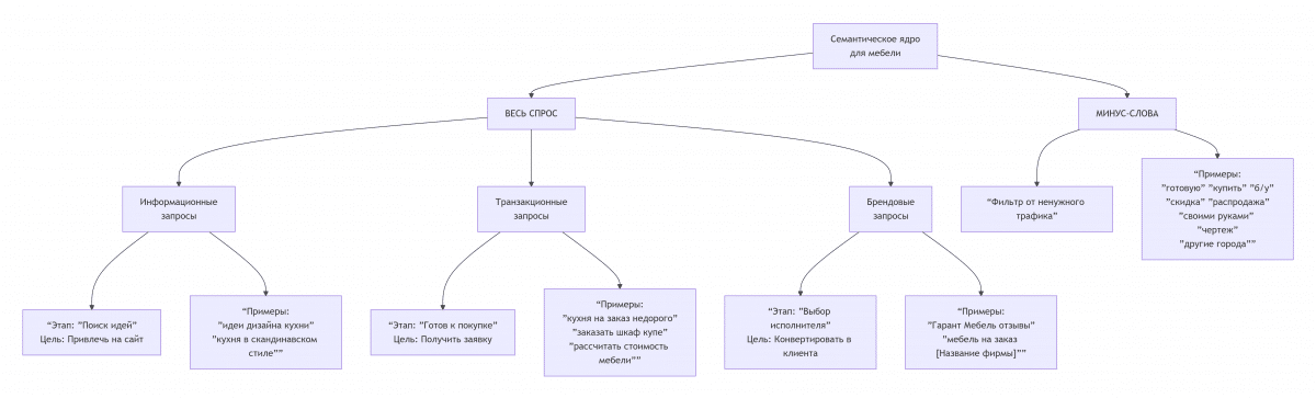
Сборка семантического ядра
Мы не использовали общие фразы. Разделили запросы на группы:
Минус-слова
готовый, готовую, купить, цена в магазине, недорогой, распродажа, скидка, бу, подержанный, иркутск (и другие города), своими руками, чертеж, проект.

| Тип запроса | Подкатегория | Примеры ключевых слов | Цель | Статус |
|---|---|---|---|---|
| Транзакционные (Горячие) | Кухни на заказ | кухня на заказ Чебоксары, заказать кухню недорого, сделать кухню на заказ, рассчитать стоимость кухни | Заявка, звонок | Активно |
| Шкафы-купе | шкаф купе на заказ цена, шкаф купе в прихожую на заказ, собрать шкаф купе недорого | Заявка, звонок | Активно | |
| Гостиные/Спальни | гарнитур в гостиную на заказ, мебель для спальни на заказ, детская мебель на заказ Чебоксары | Заявка, звонок | Активно | |
| Брендовые (Теплые) | Название компании | гарант мебель отзывы, гарант мебель каталог, гарант мебель цены | Конверсия лояльных | Активно |
| Поиск производителя | производитель мебели Чебоксары, мебельная компания Чебоксары, мебель на заказ от производителя Чебоксары | Заявка, звонок | Активно | |
| Информационные (Холодные) | Поиск идей | идеи дизайна кухни, кухни в скандинавском стиле фото, современные шкафы купе | Просмотр портфолио | На подпитке |
| Общие вопросы | как выбрать кухню, кухня на заказ этапы, какой шкаф купе лучше | Прогрев аудитории | На подпитке | |
| Минус-слова | Категория | Примеры | Цель | Статус |
| Готовая мебель | готовую, готовый, купить, цена в магазине, ikea, лента, сторе | Экономия бюджета | Минус | |
| Нужен не мы | б/у, бу, подержанный, с пробегом, аренда, продам | Экономия бюджета | Минус | |
| Другие гео | [другие города], москва, спб, иркутск | Экономия бюджета | Минус | |
| Сделай сам | своими руками, чертеж, схема, как сделать, мдф, дсп | Экономия бюджета | Минус | |
| Акции/скидки | распродажа, акция, скидка, недорогой, дешевый, выгодно | Экономия бюджета | Минус |
Строили отчет «Источники > Директ > Ключевые слова» и добавляли в качестве фильтра нашу «Цель» (отправка заявки). Это показывало, какие именно фразы приносят заявки, а какие — просто переходы.
Анализировали поведенческие факторы: Смотрели на время на сайте и глубину просмотра. Если по какой-то группе объявлений был высокий показатель отказов (например, >70%) и мало времени на сайте, мы переписывали объявления в этой группе или меняли посадочную страницу, чтобы она точнее соответствовала запросу.
Мы выгружали отчет по поисковым запросам за неделю и проводили его тщательный анализ. Все, что не идеально, — в минус-слова. Это ежедневная рутина, но раз в неделю — более глубокая.
Главный вывод: Запуск рекламы — это только 20% успеха. Остальные 80% — это регулярная, рутинная, но крайне важная работа по ее оптимизации.
Портрет клиента: 90% заявок — это люди, которые готовы к диалогу, имеют конкретные размеры и планируют делать заказ в обозримом будущем. Задача, не гнаться за большим количеством кликов, а настроить систему на качество. Жесткая фильтрация через минус-слова и релевантные объявления позволили привлекать именно тех, кому действительно нужна мебель на заказ от производителя.